Logo Sekolah
SMK Bina Cendikia Unggul, Mandiri, Berkarakter
smkbinacendikia@gmail.com 085782728022 Login

SMK BINA CENDIKIA

NPSN
69755802
Izin Operasional
421/57-DISDIK/ 2008

Visi

Terbentuknya Lulusan Yang Berakhlak Mulia, Sehat, Mandiri, Unggul, Kreatif, Peduli Lingkungan dan Berwawasan Global

Misi

1. Memberikan pelayanan pendidikan dan kegiatan keagamaan untuk meningkatkan ketakwaan dan akhlak mulia
2. Mendidik siswa dalam ranah keterampilan, pengetahuan dan pembinaan karakter serta pelestarian lingkungan sesuai dengan program keahliannya
3. Menyiapkan siswa yang dapat berkolaborasi di dunia kerja dan berkebhinekaan global
4. Mewujudkan siswa yang memiliki jiwa wirausaha, dapat melanjutkan pendidikan ke jenjang yang lebih tinggi dan memiliki daya saing pada tingkat global
5. Meningkatkan peran sekolah kejuruan sebagai pusat pengembangan keahlian, budaya hidup sehat dan berwawasan lingkungan

Sejarah Sekolah

as

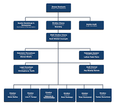
Struktur Organisasi

Susunan organisasi sekolah

Struktur Organisasi